2022年4月和2021年12月中央政治局会议对比
2022-04-29 16:56
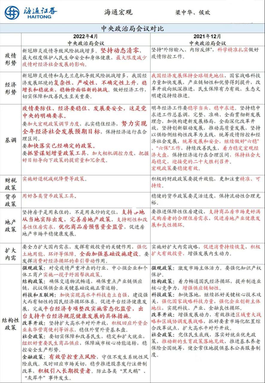
相比去年12月,今年4月的中央政治局会议指出经济发展环境的复杂性、严峻性、不确定性上升,稳增长和稳就业、稳物价面临新的挑战;
会议强调,要实施好退税减税降费等政策,用好各类货币政策工具,全面加强基础设施建设,发挥消费对经济循环的牵引带动作用。详见下图:
会议强调,要实施好退税减税降费等政策,用好各类货币政策工具,全面加强基础设施建设,发挥消费对经济循环的牵引带动作用。详见下图: